同期舉辦:玉米及淀粉深加工 | 生物醫藥 | 合成生物與智能制造 | 化學試劑 | 智慧實驗室建設 | 潔凈技術 | 精釀啤酒 | 精細化工 / 技術裝備 / 泵閥
2026 年 3 月 9-11 日 | 濟南黃河國際會展中心
一、展會核心優勢(BIO CHINA 2025 基礎升級)
規模覆蓋廣:100,000㎡展示面積,匯聚 1200 + 品牌展商,預計吸引超 80,000 專業買家
科研資源強:30 + 科研院校參展,發布近 300 項科研成果,冷卻設備相關技術創新同步呈現
商貿對接密:300 + 場商貿對接會,聚焦冷卻設備供需匹配;50 場行業論壇,深挖冷卻技術應用痛點
產業覆蓋全:覆蓋食品飲料、制藥工業、生物醫藥等多領域,精準匹配冷卻設備多元應用場景

二、主辦與承辦單位
主辦單位:中國生物發酵產業協會
承辦單位:山東信世展覽有限公司
協辦單位:山東省生物發酵產業協會、山東節能協會、山東省水處理協會、齊魯工業大學中德啤酒技術中心等 20 余家行業機構(名單略)

三、展會核心價值:冷卻設備貫穿全產業鏈需求
2026 第 16 屆國際生物發酵系列展(濟南)創辦于 2013 年,歷經 10 余年資源積累,本屆展會設 N1-N7 館,分設 “玉米及淀粉深加工”“生物醫藥”“實驗室建設與儀器” 等專題展區,冷卻設備作為關鍵工藝裝備,貫穿發酵生產、實驗室研發、流體處理、環保治理等全環節,為行業提供 “冷卻技術 + 設備 + 解決方案” 一站式服務。
展會同期將聚集 500 位行業嘉賓,圍繞冷卻設備在發酵效率提升、能耗控制、合規生產中的應用展開深度研討,助力企業解決 “高溫發酵控溫”“實驗室精密冷卻”“環保處理低溫需求” 等核心問題。
四、重點觀眾群體(冷卻設備核心采購方)
終端生產企業:生物制造、制藥工業(抗生素 / 疫苗生產)、食品 / 酒 / 飲料 / 乳品加工、生物化工等(需冷卻設備保障生產連續性)
研發與科研機構:大學院校、科研實驗室、新藥研發企業(需精密冷卻設備支持實驗精度)
園區與工程公司:醫藥產業園、生物技術產業園、工程集成商(需批量冷卻設備配套園區建設)
渠道與服務方:冷卻設備經銷商、代理商、運維服務商

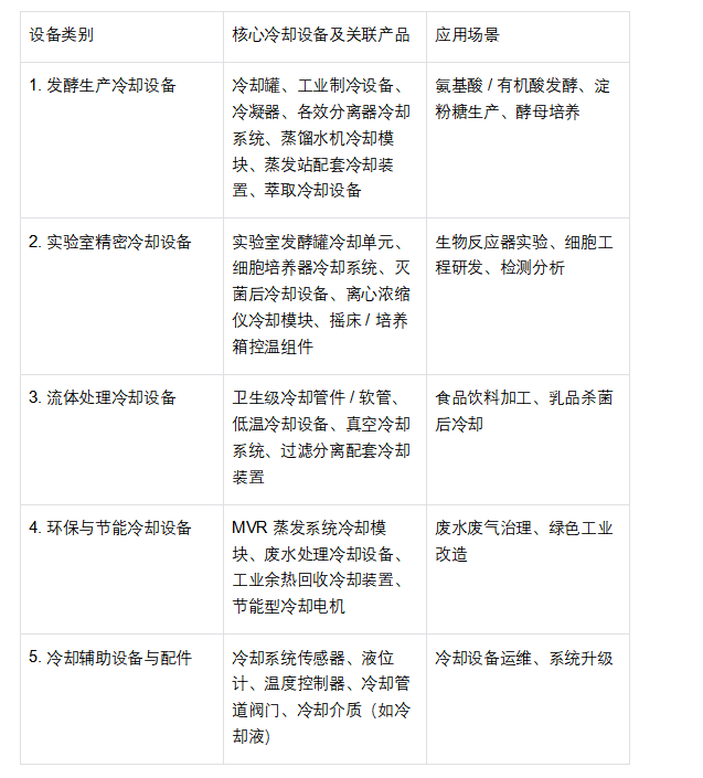
五、展品范圍:冷卻設備全品類集中展示
本屆展會聚焦冷卻設備在不同場景的應用,分類呈現全品類產品,覆蓋 “生產 - 研發 - 環保” 全鏈條需求:

六、同期重點會議(聚焦冷卻技術創新與應用)
展會同期舉辦 50 余場論壇,其中冷卻設備相關專題會議將深度解讀技術趨勢與行業需求,部分核心會議如下:
2026 中國生物發酵產業發展大會(專題:發酵冷卻系統節能改造路徑)
2026 節能環保綠色低碳發展論壇(議題:工業冷卻設備能效提升技術與案例)
2026 工業余熱回收及綜合利用技術創新論壇(聚焦:冷卻系統余熱回收方案落地)
2026 制藥企業 QC 實驗室合規管理與能力提升研討會(內容:實驗室精密冷卻設備合規標準)
2026 結晶過程強化控制與制藥化工結晶工藝技術創新大會(專題:結晶工藝中冷卻速率控制技術)

七、展會核心價值總結
本屆展會將成為冷卻設備企業拓展市場、對接需求的核心平臺:
對參展企業:精準觸達 80,000 + 買家,展示冷卻設備在多行業的應用方案,同步獲取科研院校最新冷卻技術成果;
對采購方:一站式對比國內外優質冷卻設備,參與專題論壇掌握冷卻系統節能、合規、精密控制的前沿技術,降低采購與運維成本。
2026 年 3 月 9-11 日,濟南黃河國際會展中心,邀您共探冷卻設備驅動生物發酵產業高質量發展的新路徑!如需了解冷卻設備參展、采購對接細節,可聯系:張軍13120816025