為了深入了解臺灣市場,促進兩岸緊企的交流與發展,華人螺絲出口網將于2018年4月8日—4月16日,組織為期9天的臺灣緊固件市場考察之旅! 本次考察團亮點多多,其中一個就是和臺灣知名緊企面對面交流。那么,有哪些著名企業呢?今天,我們先給大家介紹其中一家企業——龍畿。 
龍畿廠房外觀 龍畿企業股份有限公司成立于1985年,全球知名汽車緊固件及零件制造廠模具供應商,專業制造冷/熱非標鍛造成形用模具,供應至北美、德國、日本等地區的全球200多個汽車零件制造工廠。龍畿公司除了嚴選最為合適的模具用材料以外,還高額投資自設一系列的熱處理和真空鍍膜設備,為模具的質量與壽命做最優良的生產管控,并有一支技藝精湛的工程師隊伍隨時為客戶提供最佳的服務。 
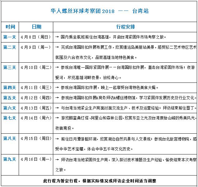
龍畿模具系列 附本次考察團行程: 
費用明細 費用:13000元/人, 入臺證辦理費:450 元/人。 備注:以上費用已包含機票、臺灣當地行程上的交通、酒店、用餐、門票等費用,不包含國內交通費和其他一切國內產生的費用,也不包含任何當地其他私人性開支。 報名方式 聯系人:華人螺絲出口網 電話:020-82270680 郵箱:Service@ChinaFastener.com 報名截至時間為2018年1月25日,搶占先機,先到先得,這次別再錯過啦! |